标准解读:数字电影LED影厅技术要求和测量方法
从投影到LED电影屏,从低亮度到高亮度,从低对比度到高对比度,从限制在黑暗空间观影到开灯放映,LED电影屏以“电影技术革新”为标签,对电影产业和消费模式带来变革。
据了解,作为新兴技术,目前全球LED电影屏不超过百块,国内每年陆续落地LED电影屏,已累计将近50多个LED影厅,并向国外输出。为了保证电影观众的视觉体验和电影内容的高质量呈现,23年11月,国家电影局发布我国首个数字电影LED影厅行业标准《数字电影LED影厅技术要求和测量方法》,标准编号:DY/T8—2023,成为电影行业标准,推动我国数字电影LED影厅规范有序发展、促进本土LED电影放映系统推广应用。
本标准规范数字电影LED影厅的技术要求和测量方法,确保电影放映质量达到一定的标准,提升观众的观影体验。标准适用于数字电影LED影厅的运行维护、检测认证、质量监督、技术管理及相关设备的安装、调试和验收。
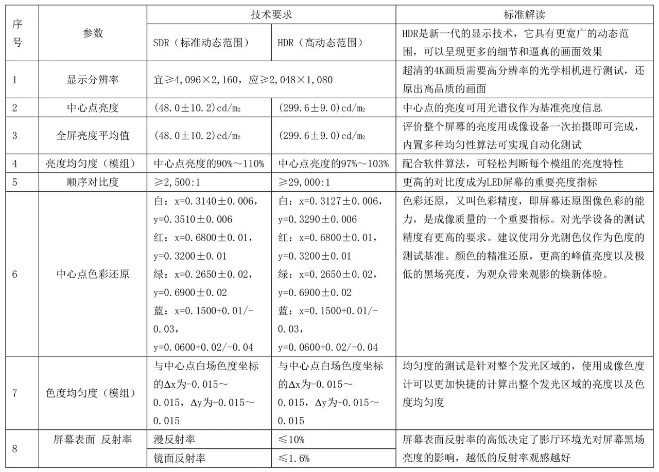
标准对数字电影LED影厅提出了多项技术要求,主要分为光学和声学两个方面,本文只对部分较为关键的光学参数的测试,进行解读:
标准中对测量设备的规格要求与推荐的测试设备
标准规定了各项技术参数的测量方法,为满足技术参数的测量,主要包括了以下设备:
成像式亮度计、成像式色度计:为保证观众观看感受上的一致性,标准中对亮度、色度的均匀性做了明确的测试要求,并指导使用成像设备进行相关测试。
标准中规定的测量设备规格:
柯尼卡美能达旗下的成像亮度计与色度计ProMetric®系列,具有200万~6100万的高分辨率可供选择,并且使用符合CIE人眼标准配色函数曲线的XYZ滤光片,数据更加符合人眼主观感受。产品配备丰富的软件算法能够快速完成各种测试需求。

ProMetric®I成像色度计ProMetric®Y成像亮度计
分光辐射亮度计、分光辐射色度计:为精准测试LED屏幕的亮度、色度,保证测试结果的准确性,标准中对中心点亮度以及色彩还原明确了测试要求,选择一款高精度的分光辐射亮度计、色度计作为基准数据的测量非常有必要。
标准中规定的测量设备规格:
柯尼卡美能达旗下最新推出的CS-3000HDR分光辐射亮度计,在继承了CS-2000A的准确性和可靠性的同时,在测量速度上和低亮能力上得到了大幅度提升。
反射率测试仪:为保证实现LED屏幕黑场的超低亮度,保证观众的观看体验,标准中规定了针对屏幕关闭时的反射率测试,并指导使用反射率测试仪测试。
标准中规定的测量设备规格:
柯尼卡美能达旗下的手持式分光测色计CM-26dG,既可以测量屏幕表面的反射率,又能输出10nm间隔的光谱反射率。标准中提出的测试漫反射率和镜面反射率,分别可以对应仪器中的SCE(漫反射率)以及SCI – SCE(镜面反射率)。
LED影厅与传统巨幕电影的区别
传统电影放映模式采用“IMB+投影显示系统+银幕”的投影方式,尽管这些年光源不断革新,从氙灯、汞灯再到激光,虽然亮度都有所提升,但无法改变光束从中心向四周衰减的根本属性。另一方面,投影机在放映黑场画面时仍会向银幕投射基础底光,因此黑场无法真正黑下来,且投影银幕多为白幕或金属幕,反射系数较高,黑场亮度会受影厅环境光的影响。
LED电影放映系统由“IMB+LED显示屏”组成,上述投影模式的限制条件恰恰是LED显示屏的先天优势,每一个像素的自发光使整屏不存在死角;放映黑场画面时,LED屏采取的是灯珠全灭的显示方式,不存在基础底光,同时发光面板的黑色底色意味着更低的反射系数,受环境光影响远远小于银幕。因此LED显示技术在亮度、动态范围等方面具有明显优势,更能体现4K/8K、高动态范围(HDR)、广色域(WCG)等高新技术格式电影的卓越视听品质。
我们截取了DY/T 3—2020《数字电影巨幕影厅技术要求和测量方法》中部分测试标准,与新的LED影院标准进行了对比:
从上述对比可见,LED影院的相比巨幕影院,在亮度、均匀度、对比度上均有较高的测试要求,可以预见,LED影厅将会给观众带来更靓丽饱满的沉浸式观影体验。
总结
面对数字电影LED影厅的高技术要求,选择一款高精度、稳定性强的测试设备至关重要。柯尼卡美能达CS-3000HDR和CM-26dG以其卓越的性能和多功能应用,成为《数字电影LED影厅技术要求和测量方法》标准的理想测试工具。无论是用于亮度、色度、对比度和反射率的测量,柯尼卡美能达的测色设备都能提供精确可靠的结果,确保您的影厅达到最佳的技术水平。
如果您需要更多详细信息或个性化建议,请随时联系我们!
E-Mail: hcn_sensing@gcp.konicaminolta.com



产品询价
维修服务
资料下载
联系我们
电子期刊